Index of /BlogImgs/editor_u/pdf/20211023/


../
BMI160-Bosch-Sensortec-Datasheet.pdf               29-Nov-2022 08:51             2144112
Figure-BMI160-3D-MODEL.jpg                         29-Nov-2022 08:51                5686
Figure-BMI160-Block-Diagram.jpg                    29-Nov-2022 08:51               32815
Figure-BMI160-Footprint.jpg                        29-Nov-2022 08:51               12180
Figure-BMI160-PCB-Symbol.jpg                       29-Nov-2022 08:51               11262
MSGEQ7-Block-Diagram.jpg                           29-Nov-2022 08:51               38512
MSGEQ7-Pinout.jpg                                  29-Nov-2022 08:51                8223
MSGEQ7-Timing-Diagram.jpg                          29-Nov-2022 08:51               24554
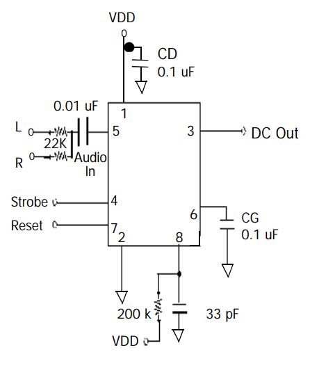
MSGEQ7-Typical-Application.jpg                     29-Nov-2022 08:51               16892
MSGEQ7.pdf                                         29-Nov-2022 08:51              149030